Aplikasi Sederhana Perhitungan Gaji Karyawan Menggunakan Bahasa C++
Kali ini saya akan membuat aplikasi sederhana perhitungan gaji karyawan menggunakan bahasa C++, contoh kasus pada PT Kampar Tbk (nama perusahaan saya bikin sendiri sebagai contoh 😆 ).
1.1. Latar Belakang
Kebutuhan akan program aplikasi saat ini begitu penting bagi setiap perusahaan dalam bidang apapun untuk memperlancar jalannya pekerjaan dalam suatu perusahaan. Dengan adanya program aplikasi diharapkan akan lebih memudahkan pekerjaan para pegawai, sehingga pegawai dapat lebih efektif dalam bekerja dan juga dapat menghasilkan hasil yang akurat. Setiap perusahaan yang berkembang dan telah maju sepatutnya telah memiliki program aplikasi yang dapat menunjang pekerjaan mereka sehari-hari.
Dikarenakan tidak sedikitnya pekerjaan yang harus mereka lakukan dalam menyampaikan setiap informasi yang dibutuhkan oleh pegawai. Penyampaian informasi dapat dilakukan salah satunya dengan memakai komputer sebagai sarana dalam penyampaian informasi tersebut. Dengan melalui komputer, informasi yang dibutuhkan oleh pegawai dapat diakses dengan lebih mudah. Program aplikasi yang telah terkomputerisasi dapat meningkatkan mutu serta kualitas dari informasi tersebut. Oleh karena itulah setiap perusahaan harus memiliki program aplikasi yang telah terkomputerisasi agar penyampaian informasi dapat berjalan dengan lancar dan lebih efisien, baik dalam aplikasi perhitungan gaji karyawan. Berdasarkan latar belakang diatas maka dibuatlah judul “Aplikasi Sederhana Perhitungan Gaji Karyawan Pada PT Kampar Tbk” dengan mengggunakan Microsoft Visual Studio dalam bahasa C++
1.1. Rumusan Masalah
Berdasarkan identifikasi masalah diatas, peneliti mencoba merumuskan masalah yang dihadapi adalah:
- Bagaimana cara membuat aplikasi berbasis console dan GUI
1.2. Batasan Masalah
Pada aplikasi ini penulis membatasu masalah sebagai berikut
- Menghitung gaji karyawan berdasarkan jabatan yang meliputi (Manajer, Kepala Divisi, Karyawan Tetap, Karyawan Kontrak, dan Office Boy) dan status karyawan (menikah dan single)
1.3. Tujuan dan Manfaat
- Tujuan
- Memudahkan bagian administrasi keungan dalam perhitungan gaji karyawan
- Menghemat efisiensi waktu kerja
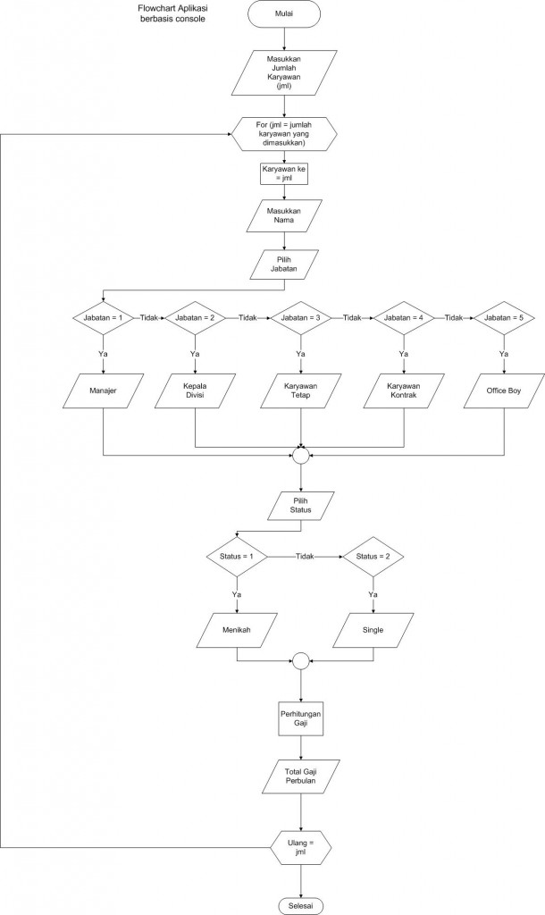
Berikut ini flow chart aplikasi :
Screenshot Aplikasi Berbasis Console
Screenshot Aplikasi Berbasis GUI


Dilihat sebanyak : 4500 kali



























itu membuat GUI nya menggunakan apa ya bang ?
Menggunakan Microsoft Visual Studio 2012.